ARCHIVÉ – Supplément Avenir énergétique du Canada en 2017 – Production tirée des sables bitumineux – Annexe
Cette page Web a été archivée dans le Web
L’information dont il est indiqué qu’elle est archivée est fournie à des fins de référence, de recherche ou de tenue de documents. Elle n’est pas assujettie aux normes Web du gouvernement du Canada et elle n’a pas été modifiée ou mise à jour depuis son archivage. Pour obtenir cette information dans un autre format, veuillez communiquer avec nous.
Supplément Avenir énergétique du Canada en 2017 – Production tirée des sables bitumineux [PDF 2688 ko]
Données des annexes et figures [EXCEL 4911 ko]
Janvier 2018
Droit d’auteur et droit de reproduction
ISSN 2369-1479
Table des matières
- Annexe A
- Annexe B
Annexe A
Projections pour l’exploitation des sables bitumineux : Méthodes
Les projections pour l’exploitation des sables bitumineux sont obtenues en appliquant des taux d’utilisation aux capacités, d’abord des projets existants, puis en tenant compte d’un calendrier d’exécution prévu pour de futurs agrandissements et la construction de nouvelles installations. Elles ne tiennent pas compte de variations à la production en raison des conditions météorologiques, de pannes de matériel ou d’autres interruptions possibles. La production de bitume brut et celle de pétrole brut synthétique font l’objet de projections pour chacun des scénarios.
Les principales différences entre les divers scénarios sont le résultat de variations des prix du pétrole, taxes sur le carbone et avancées technologiques. Les variations des prix du pétrole influent sur les revenus de l’industrie et la partie qui sera réinvestie sous forme de dépenses en immobilisations. Celles des taxes sur le carbone jouent sur le revenu net disponible, ce qui fait que plus ces taxes sont élevées, plus le sont également les coûts de production, ce qui diminue d’autant le revenu net. Les avancées technologiques ont une incidence à la fois sur la production de bitume et sur le ratio vapeur-pétrole (« RVP »). Tous les projets ne sont pas touchés dans la même mesure par de telles variations. Par exemple, meilleur est le RVP, moins grandes sont les répercussions d’une hausse des taxes sur le carbone. Certaines années, des projets peuvent ainsi profiter d’un crédit d’émissions. Des précisions sur le calcul des émissions sont présentées à la section A.4.4.
La production estimative par extraction à ciel ouvert et récupération in situ est obtenue de la même manière. Les projets sont évalués en fonction des capacités et dates d’entrée en service annoncées tout en tenant compte des risques de report à cet égard. La somme de la production de tous les projets pour chacun des types (extraction à ciel ouvert et récupération in situ) est ensuite calculée. La production des projets déjà en exploitation est maintenue à un niveau relativement constant pendant la plus grande partie de la période de projection. Dans certains cas, en raison de l’âge des installations, la production régresse vers la fin de cette période. Les hausses de production pour un projet donné sont surtout le fruit de la mise en service d’agrandissements et dans une moins grande mesure d’amélioration des processus au cours des premières années du projet lui-même ou de l’agrandissement. Ces méthodes diffèrent grandement de celles servant aux projections pour le pétrole classique, fondées sur le nombre de puits et ayant recours à une analyse de la courbe de diminution de la production.
Des précisions sur les zones productrices de sables bitumineux sont présentées à l’annexe A1.1. La façon dont la production est déterminée est traitée à l’annexe A1.2. Les résultats des projections constituent l’annexe B.
A.1 Catégories d’exploitation des sables bitumineux
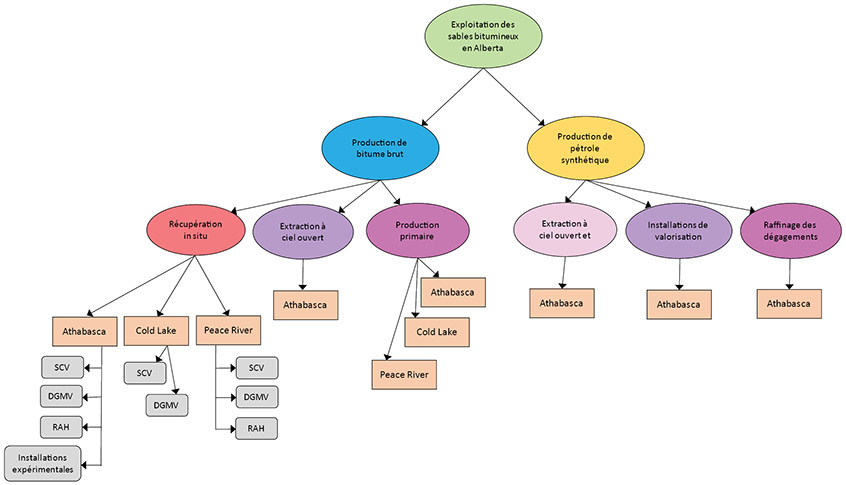
Aux fins de l’analyse, l’exploitation des sables bitumineux est divisée en catégories selon le type de production et de récupération, la zone géographique et la méthode utilisée, ce qu’illustre la figure A.1.
Figure A.1.1 – Catégories d’exploitation des sables bitumineux

Description :
Cette figure est celle d’un graphique illustrant les différentes composantes analysées pour les projections de production de bitume brut. Le même processus est utilisé quel que soit le scénario. La production de bitume brut est projetée pour chaque type d’installation (expérimentale, RAH, DGMV, SCV et extraction à ciel ouvert) et chacune des trois régions de sables bitumineux (Athabasca, Cold Lake et Peace River) lorsqu’il y a lieu. Les résultats sont ensuite mis en commun pour obtenir la production totale attendue de bitume brut. Des calculs sont également effectués pour le pétrole brut synthétique, sur la base de la production obtenue par extraction à ciel ouvert et par récupération in situ qui est valorisée en Alberta.
A.1.1 Zones de sables bitumineux
Les sables bitumineux sont exploités dans trois régions en Alberta : Athabasca, Cold Lake et Peace River. L’activité et la production sont principalement concentrées dans la région de l’Athabasca avec notamment des projets de récupération in situ, qu’il s’agisse de drainage par gravité au moyen de vapeur (« DGMV »), stimulation cyclique par la vapeur d’eau (« SCV ») ou récupération assistée des hydrocarbures (« RAH »). Cette région compte aussi des projets d’extraction à ciel ouvert, de valorisation, de raffinage des dégagements gazeux et de production primaire. Celle de Cold Lake abrite des projets de récupération in situ par DGMV ou SCV et d’autres de production primaire. La région de Peace River compte elle aussi des projets de récupération in situ, qu’il s’agisse de DGMV, SCV ou RAH, ainsi que de production primaire.
Figure A1.2 – Carte des zones de sables bitumineux

Description :
Cette figure est en fait une carte illustrant l’aire couverte par chacune des trois régions de sables bitumineux, soit celles de l’Athabasca, Cold Lake et Peace River.
A.1.2 Type de production – Bitume brut et pétrole brut synthétique
La production de bitume brut et celle de pétrole brut synthétique font l’objet de projections dans le cadre de l’analyse. À quelques exceptions près, le bitume produit par extraction à ciel ouvert est valorisé en Alberta. En outre, la production de deux installations de récupération in situ, soit celle des projets MacKay River et Firebag, de Suncor, est partiellement valorisée sous forme de pétrole brut synthétique. Le reste du produit récupéré in situ est commercialisé sous forme de bitume dilué, au même titre que celui extrait des mines Kearl de L’Impériale et Fort Hills de Suncor.
A.1.3 Type de récupération – In situ, extraction à ciel ouvert, production primaire et RAH
Le bitume peut être produit de quatre façons. Dans une proportion de plus ou moins 90 %, il fait soit l’objet d’une extraction à ciel ouvert, soit celui d’une récupération in situ. Pour le reste, il s’agit de production primaire ou de RAH. Le bitume de production primaire est légèrement moins visqueux que celui obtenu par récupération in situ, ce qui fait qu’il peut être amené à la surface sans recours à de la chaleur ou à des solvants. Toutefois, l’échelle de tels projets est moindre que celle des aménagements in situ. La RAH privilégie une technologie d’injection d’eau dans le réservoir semblable à celle utilisée pour le pétrole classique. Encore une fois, ces projets ont moins d’ampleur que ceux d’extraction à ciel ouvert ou de récupération in situ. Au total en 2016, on comptait plus de 150 projets de production primaire et de RAH exploités en Alberta.
A.1.4 Méthodes de récupération in situ – DGMV, SCV et RAH
Le présent rapport aborde trois types de technologies de récupération in situ : DGMV, SCV et RAH.
Le DGMV a habituellement recours à des puits horizontaux en paires pour extraire le bitume. De la vapeur est injectée dans le puits supérieur afin de chauffer le bitume, qui est ensuite drainé par gravité dans le puits inférieur et pompé jusqu’à la surface.
La SCV compte elle aussi sur la vapeur pour produire du bitume. Celle-ci est injectée dans le réservoir à partir d’un puits pendant une période de plusieurs mois pour chauffer le bitume et ainsi en diminuer la viscosité. Une fois que l’injection de vapeur a cessé, l’émulsion d’eau et de bitume reflue dans le puits pendant aussi plusieurs mois. Le procédé est répété tout au long de la durée de vie économique du puits.
La RAH permet d’extraire du pétrole des réservoirs une fois que les gisements ont été exploités au point où la production naturelle n’est plus économiquement viable, même avec les moyens d’ascension artificielle comme les chevalets de pompage. Elle peut prendre la forme de maintien de pression, de réinjection, d’injection d’eau ou de produits chimiques, de méthodes thermiques ou de recours à des fluides de déplacement, miscibles ou non.
A.2 Méthodes de projection de la production de bitume
Dans le présent rapport, les projections sont dérivées des données de production historiques, des plans dévoilés par les producteurs ainsi que de consultations avec des représentants de l’industrie et du gouvernement. C’est à partir des projets existants ou à venir et des agrandissements prévus dans les deux cas que les projections mensuelles ont été établies jusqu’à la fin de 2040.
A.2.1 Méthode pour les projets existants
Les projets en exploitation ou qui l’ont été sont considérés des projets existants et les tendances historiques de production mensuelle servent à déterminer celle à venir. Dans la plupart des cas, la production des projets existants demeure constante jusqu’en 2040. Les projections pour les projets dont la production est déjà en régression poursuivent dans la même voie. Dans le cas de ceux dont la production est actuellement nulle mais qui ont déjà produit, soit que celle-ci demeurera à ce niveau pendant toute la période de projection (projets mis hors service), soit qu’elle reprendra au moment et aux niveaux prévus compte tenu de l’information publique disponible à ce sujet (c’est le cas de projets temporairement mis hors service).
A.2.2 Méthode pour les agrandissements
Les agrandissements constituent des ajouts à des projets existants. En tenant compte des hypothèses avancées quant aux prix du pétrole, les augmentations futures de la production de bitume seront surtout le fruit d’agrandissements à des projets existants plutôt que de nouveaux projets. C’est sur la base de l’information publique disponible que l’ampleur des agrandissements et le moment de leur entrée en service sont déterminés.
A.2.3 Méthode pour les projets à venir
En se fondant sur les prix envisagés pour le pétrole et d’autres hypothèses, il peut être de mise d’inclure un ou deux nouveaux projets dans les projections. Il est donc prévu que de nouveaux projets de récupération in situ seront construits, mais le moment de leur réalisation, leur taille et leur nombre diffèrent selon les scénarios.
A.3 Méthodes de projection pour la production de pétrole brut synthétique
Le pétrole brut synthétique est du bitume brut transformé en produit plus léger. Pour la majeure partie, le bitume actuellement obtenu par extraction à ciel ouvert est valorisé et on prévoit que cette tendance se poursuivra pendant toute la période de projection. De plus, une partie de la production d’installations de récupération in situ et de pétrole brut lourd est aussi valorisée.
A.4 Autres hypothèses et analyses
A.4.1 Dépenses en immobilisations
Les dépenses en immobilisations prennent deux formes : maintien et construction.
Dans le premier cas, il s’agit d’investissements requis dans des projets existants qui sont généralement étroitement liés aux niveaux de production. Si on prévoit une augmentation de la production pendant la période de projection, les dépenses en immobilisations pour son maintien augmenteront aussi. Dans la présente analyse, l’échelle des investissements de maintien est la suivante :
- 1 500 $ par b/j de production annuelle brute de bitume – production primaire
- 9 000 $ par b/j de production annuelle brute de bitume – extraction à ciel ouvert
- 5 000 $ par b/j de production annuelle de pétrole synthétique – installations de valorisation
- 6 300 $ par b/j de production annuelle brute de bitume – récupération in situ
Dans le second cas, il s’agit du coût des nouveaux projets ou des agrandissements. Ce coût est calculé à compter du mois de mise en chantier et distribué mensuellement à parts égales jusqu’à la réalisation des travaux. La plupart du temps, qu’il s’agisse de nouveaux projets ou d’agrandissements, la période de construction prévue varie entre 18 et 24 mois. Par ailleurs, la production s’amplifie toujours au fil du temps puisqu’elle n’est habituellement pas maximale dès le premier mois de mise en service. Les coûts de construction sont fondés sur l’information disponible et la consultation effectuée. Ils diffèrent selon les producteurs et les projets mais demeurent normalement à l’intérieur des fourchettes suivantes :
- Entre 30 000 $ et 60 000 $ par b/j de capacité – récupération in situ
- Entre 80 000 $ et 95 000 $ par b/j de capacité – extraction à ciel ouvert
- Entre 50 000 $ et 70 000 $ par b/j de capacité – valorisation
L’importance des écarts rend compte de la grande variabilité quant à la qualité des réservoirs pour chaque producteur et aussi des hypothèses avancées en matière de technologie.
A.4.2 Hypothèses pour le RVP et la consommation de gaz naturel
Le RVP représente le nombre de barils de vapeur consommés pour la production d’un baril de pétrole dans le contexte de projets thermiques de récupération in situ (DGMV et SCV). Plus faible est ce ratio, plus efficace est le projet et généralement moindres sont les coûts de l’offre comparativement à un RVP supérieur. Dans la plupart des cas, la vapeur est obtenue en faisant brûler du gaz naturel ou de synthèse. Lorsque le RVP est connu, les ratios de consommation gazière utilisés pour les projections sont les suivants, en milliers de pieds cubes (« kpi3 ») :
- vapeur sèche * 0,41 kpi3/baril de vapeur = kpi3/baril de bitume produit pour le DGMV
- vapeur humide * 0,32 kpi3/baril de vapeur = kpi3/baril de bitume produit pour la SCV
Les ratios généraux utilisés pour certains projets lorsque le RVP historique n’est pas connu sont les suivants :
- 0,187 kpi3/baril de bitume produit pour la RAH
- 2,0 kpi3/baril de bitume produit pour le DGMV et la SCV
Les RVP mensuels envisagés pour un projet sont fondés sur les tendances historiques, sur la technologie et l’efficacité attendues ainsi que sur le calendrier des agrandissements (lesquels d’habitude pousseront temporairement le RVP vers le haut, car de la vapeur commence à être injectée avant l’entrée en production, pour les agrandissements comme pour les nouveaux projets). C’est sur la base des RVP projetés ou des ratios généraux que la consommation mensuelle de gaz à venir dans l’industrie des sables bitumineux est établie.
Même si les projets d’extraction à ciel ouvert, les installations de valorisation et la production primaire ne consomment pas de vapeur, cela n’exclut pas pour autant la consommation de gaz naturel. Les ratios historiques à cet égard pour chacun de ces projets sont projetés dans le temps pour obtenir les volumes futurs de gaz qui seront consommés.
A.4.3 Hypothèses pour l’électricité
La consommation historique d’électricité des projets d’extraction à ciel ouvert et de valorisation est connue dans la plupart des cas. Les ratios déjà établis par unité de production servent à calculer la consommation d’électricité à venir pendant la période de projection. En l’absence d’antécédents connus, les hypothèses de consommation d’électricité utilisées sont les suivantes, en kilowattheures (« kWh ») :
- 18,9 kWh/baril de bitume obtenu avec la production primaire ou la RAH
- 15,0 kWh/baril de bitume obtenu avec le DGMV ou la SCV
A.4.4 Hypothèses pour le CO2
L’analyse tient compte du coût des émissions de dioxyde de carbone. Ce coût réduit les revenus de l’industrie et les flux de trésorerie disponibles pour de futures dépenses en immobilisations. Cependant, il peut ou non avoir une incidence sur les projections de la production selon le projet. Les plus efficaces d’entre eux présentant un RVP moindre seront moins touchés, économiquement, que les autres. Ainsi, dans la plupart des cas, compte tenu des RVP actuels et projetés, la production attendue ne variera pasNote de bas de page 1 en fonction des prix du carbone. Ce n’est qu’une partie de la production des projets moins efficaces, habituellement de moindre envergure, qui sera retranchée pendant la période de projection en raison des prix du carbone et du pétrole.
La quantité de gaz consommé et les émissions de CO2 peuvent être calculées à partir de la consommation gazière par baril de bitume ou de pétrole synthétique dont il est question à la section A.4.2. Le ratio utilisé est le suivant :
0,0019 tonne de CO2/m3 de gaz naturel consommé
Un rajustement en fonction de la production, semblable à celui prévu dans le plan de l’Alberta en matière de climat, a ensuite été appliqué au coût réel du CO2 pour chaque projet, par année. Selon l’année, les projets sont placés en ordre, de celui présentant le RVP le plus faible jusqu’à celui pour lequel ce ratio est le plus élevé. Les 25 premiers centiles représentent une catégorie distincte et le coût du carbone associé au RVP sous cette barre mènent au calcul du rajustement en fonction de la production appliqué à l’ensemble des projets. Ceux dont le RVP se situe dans cette première tranche profitent ainsi d’un coût du carbone inférieur à zéro (produisant donc un rajustement des revenus vers le haut) alors que ce coût augmente graduellement pour les autres (avec rajustement correspondant des revenus vers le bas). Des précisions sur les calculs propres au carbone et les politiques provinciales sont présentées dans le rapport avenir énergétique 2017.
Les données pour les figures des années A et B peuvent être consultées sous forme de fichiers Excel.
- Date de modification :