Guide de dépôt – Électricité – Chapitre 2 – Mode d’emploi du guide

Table des matières

  1. 2.1 Résumé des exigences de dépôt relatives aux lignes internationales
    1. Tableau 2-1: Résumé des exigences de dépôt relatives aux lignes internationales
    2. Figure 2-1 : Options aux termes de la LRCE
  2. 2.2 Liste des textes réglementaires
    1. Tableau 2-2 : Articles de la LRCE s’appliquant aux lignes internationales
  3. 2.3 Demandes de permis
    1. Tableau 2-3 : Structure du Guide de dépôt – Électricité selon l’article 5 du Règlement de l’Office national de l’énergie concernant l’électricité visant les lignes internationales dont la tension excède 50 kV
    2. Tableau 2-4 : Structure du Guide de dépôt – Électricité selon l’article 4 du Règlement de l’Office national de l’énergie concernant l’électricité visant les lignes internationales dont la tension n’excède pas 50 kV

2.1 Résumé des exigences de dépôt relatives aux lignes internationales

Le tableau 2-1 fournit un aperçu général des exigences d’information de la Régie relativement aux demandes d’autorisation de construire une ligne internationale. Il expose les principaux chapitres du guide et leur intitulé, ainsi que des renseignements sur les principales exigences d’information s’y rapportant.

Les demandeurs devraient prendre connaissance de tous les chapitres et déposer tous les renseignements pertinents concernant leur projet, selon sa nature et son envergure.

On encourage les demandeurs à structurer leur demande logiquement au moyen de paragraphes numérotés en fonction du contenu des renseignements.

Tableau 2-1 : Résumé des exigences de dépôt relatives aux lignes internationales

Chapitre du Guide de dépôt – Électricité

Principales exigences d’information

3. Information commune à toutes les demandes

3.1 Mesure demandée

3.2 Demandeurs du projet

3.3 Preuve de la publication de l’avis
  • Une description du type d’autorisation sollicitée de la Régie
  • Le nom et les coordonnées du demandeur
  • Les noms des propriétaires et des exploitants de la ligne internationale au Canada, s’il ne s’agit pas du demandeur
  • Des renseignements sur les propriétaires et exploitants des réseaux d’électricité
  • Les noms des propriétaires et exploitants de la ligne de transport d’électricité située à l’étranger
  • Une preuve de la publication de l’avis

4. Description et aspects techniques du projet

  • Une description du projet de ligne internationale, notamment son emplacement, tous ses éléments constitutifs et les activités s’y rattachant, son échéancier et tout engagement connexe

4.1 Emplacement du projet

  • Les renseignements sur l’emplacement doivent comprendre une description, y compris des cartes, de ce qui suit :
    • le tracé, les emplacements des installations et de toute installation auxiliaire projetée,
    • les points d’arrivée et le point de traversée à la frontière internationale,
    • les contraintes environnementales et socioéconomiques et les contraintes liées à l’utilisation des terres ou des ressources influant sur le tracé privilégié ou l’emplacement des installations,
    • les caractéristiques d’utilisation des terres que franchira la ligne internationale,
    • la ligne de transport d’électricité située à l’étranger.

4.2 Éléments constitutifs du projet et activités

  • La description des éléments constitutifs du projet et des activités devrait comprendre ce qui suit :
    • la tension,
    • le nombre et le calibre des conducteurs,
    • une description du pylône ou des autres ouvrages qui supporteront physiquement la ligne internationale,
    • un schéma unifilaire montrant toutes les installations faisant partie de la ligne internationale,
    • une analyse des principes et des méthodes techniques,
    • une description des normes, pratiques et procédures qui seront utilisées pour concevoir, construire et exploiter la ligne internationale.

4.3 Incidences sur le réseau de production-transport d’électricité

  • Les répercussions sur le réseau de production-transport d’électricité
  • La capacité de transfert de puissance et les critères s’y rattachant
  • Une copie de toutes les conventions d’interconnexion ou autre
  • Une description des exigences provinciales et autre autorisation requise, y compris celles concernant la ligne de transport d’électricité située à l’étranger

4.4 Autres autorisations requises et calendrier d’exécution du projet

  • Un échéancier précisant les dates proposées pour la mise en chantier et la fin des travaux de construction de la ligne internationale et de la ligne de transport d’électricité située à l’étranger
  • Une description des autres autorisations à obtenir, processus d’examen et échéancier applicables, et un compte rendu de l’état d’avancement des démarches entreprises

4.5. Solutions de rechange

  • Une description des critères − environnementaux, liés à l’utilisation des terres et autres − utilisés pour déterminer le tracé, les emplacements des installations et les solutions de rechange proposées
  • Une carte du tracé et des emplacements des installations proposés comme solutions de rechange

5. Mobilisation

  • Une description du processus suivi par le demandeur pour la mobilisation du public ou la communication d’information en amont sur le projet, notamment :
    • les principes et les buts du programme de mobilisation,
    • la conception du programme de mobilisation,
    • les résultats de l’exercice,
    • une explication, si aucun programme de mobilisation n’a été mis en œuvre
    • les avis transmis aux tierces parties,
    • une description des effets préjudiciables sur les autres provinces.

6. Évaluation environnementale et socioéconomique

  • Une évaluation environnementale de la construction et de l’exploitation du projet, réalisée en conformité avec les lois fédérales ou provinciales applicables.
  • L’évaluation doit être fondée sur la description du projet, circonscrire le cadre environnemental, élucider les interactions entre le projet et l’environnement, exposer les effets potentiels du projet sur l’environnement, préciser les mesures d’atténuation qui seront utilisées et étudier les effets environnementaux et les effets cumulatifs résultant de la ligne internationale.

7. Questions économiques

  • Une copie du plus récent rapport annuel du propriétaire et de l’exploitant de la ligne située au Canada et à l’étranger.
  • Pour la ligne située au Canada, les renseignements précisés par la Régie en remplacement du plus récent rapport annuel :
    • la preuve que la ligne internationale proposée sera utilisée, utile et servira l’intérêt public canadien,
    • une description de l’offre, de la demande et des conditions de charge,
    • une preuve de la capacité de financement de la ligne internationale.

8. Renseignements sur les terrains

  • Les documents relatifs aux terrains et aux droits fonciers,
  • Les certificats faisant suite à une décision, la signification des avis, le processus d’acquisition des terres,
  • Un plan ou levé d’arpentage du point de traversée à la frontière internationale.

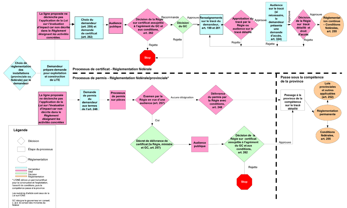
La figure 2-1 illustre les options de réglementation; le demandeur devrait en choisir une avant de déposer sa demande auprès de la Régie. Sous chaque option sont exposées les étapes qui s’appliquent au traitement des demandes visant des installations reliées à la ligne internationale, y compris les dispositions législatives, fédérales ou provinciales, s’y rattachant.

Figure 2-1 : Diagramme explicatif du Guide de dépôt de la Régie

Figure 2-1 : Diagramme explicatif du Guide de dépôt de la Régie

Visualisez la version PDF [PDF 363 ko]

Haut de la page

2.2 Liste des textes réglementaires

Le tableau 2-2 dresse la liste des articles et des instruments pris en vertu de la LRCE aux termes desquels, tel que le précise le présent guide, une demande de ligne internationale doit être présentée à la Régie.

Tableau 2-2: Articles de la LRCE s’appliquant aux lignes internationales

Tableau 2-2: Articles de la LRCE s’appliquant aux lignes internationales

Description de la demande

Articles de la LRCE et
instruments juridiques

Guide ou rubriques

Ligne internationale de transport d’électricité (certificat faisant suite à une décision)

259

 

Renseignements déposés concernant les PPLR et les avis

199 et 201

Rubrique A

Demande de droit d’accès

324

Rubrique B

Ligne internationale de transport d’électricité (permis)

248

 

Ajout ou modification d’installations

280 à 284

 

Déviations (pour les lignes de compétence fédérale)

211

 

Ordonnance générale visant les normes de fiabilité de l’électricité

MO-036-2012

Annexe 1

Haut de la page

2.3 Demandes de permis

Les demandeurs de permis doivent prendre note que les renseignements requis pour obtenir des permis d’électricité sont précisés dans la partie II du Règlement de l’Office national de l’énergie concernant l’électricité.

Étant donné que le présent guide vise à faire connaître les exigences pour les demandes de certificat faisant suite à une décision, il se peut que celles-ci soient plus rigoureuses que dans le cas d’une demande de permis. Le guide devrait donc servir de référence et de source potentielle de conseils, et les demandeurs de permis doivent faire preuve de jugement s’ils s’y reportent.

Il faut donc user de discernement, par exemple, dans les cas où des exigences réglementaires nécessitent des renseignements ou des détails dont il n’est pas fait état dans le Règlement de l’Office national de l’énergie concernant l’électricité. L’article 5 de ce règlement, par exemple, stipule qu’il faut produire un rapport d’évaluation environnementale. En conséquence, il faudrait nécessairement fournir une description détaillée du projet et du cadre environnemental afin de rédiger ce rapport, même si ces descriptions ne sont pas expressément mentionnées dans le règlement en question. Par conséquent, selon la nature et l’envergure du projet, et conformément aux Règlement de l’Office national de l’énergie concernant l’électricité, les demandeurs devraient déposer tous les renseignements pertinents. Le présent guide de dépôt propose des directives en ce sens.

Une rencontre avec le personnel de la Régie avant le dépôt de la demande est un autre moyen offert aux demandeurs de se renseigner davantage. Pour organiser une telle rencontre, veuillez communiquer avec la Régie.

Pour aider les demandeurs de permis de lignes internationales dont la tension excède 50 kV à utiliser le présent guide, le tableau 2-3 ci-dessous met en correspondances les exigences de l’article 5 du Règlement de l’Office national de l’énergie concernant l’électricité et les sections pertinentes du guide. Le tableau 2-4 fait de même pour l’article 4 de ce règlement en ce qui a trait aux lignes internationales dont la tension n’excède pas 50 kV.

Comme dans le cas des demandes de certificats, les demandeurs sont invités à organiser leur demande de façon logique en numérotant les paragraphes en fonction du contenu des renseignements. Il est toutefois possible de déposer une demande de permis en respectant l’ordre et la structure de l’article 5 de la partie II du Règlement de l’Office national de l’énergie concernant l’électricité.

Tableau 2-3: Structure du Guide de dépôt – Électricité selon l’article 5 du Règlement de l’Office national de l’énergie concernant l’électricité visant les lignes internationales dont la tension excède 50 kV

Tableau 2-3: Structure du Guide de dépôt – Électricité selon l’article 5 du Règlement de l’Office national de l’énergie concernant l’électricité visant les lignes internationales dont la tension excède 50 kV

Partie II
Règlement concernant l’électricité

Chapitre du Guide de dépôt – Électricité

alinéas 5a) et b)

3. Information commune à toutes les demandes
7. Questions économiques

alinéa 5c)

3.3 Preuve de la publication de l’avis

alinéa 5d)

5. Mobilisation

alinéas 5e) et f)

4.1 Emplacement du projet
4.5. Solutions de rechange

alinéas 5g), h) et i)

4.1 Emplacement du projet

alinéa 5j)

8. Renseignements sur les terrains

alinéa 5k)

3.2 Demandeurs du projet

alinéa 5l)

7. Questions économiques

alinéas 5m), n) et o)

4.2 Éléments constitutifs du projet et activités
4.3 Incidences sur le réseau de production-transport d’électricité

alinéas 5p), q) et r)

5. Mobilisation
4.4 Autres autorisations requises et calendrier d’exécution du projet

alinéas 5s), t) et u)

6. Évaluation environnementale et socioéconomique

alinéa 5v)

5. Mobilisation

alinéa 5w)

4.2 Éléments constitutifs du projet et activités

Selon la nature et l’envergure de leur projet, les demandeurs voudront peut-être consulter les chapitres pertinents du présent guide et déposer tous les renseignements appropriés. Ils ne doivent pas oublier que les renseignements demandés dans le présent guide sont plus exhaustifs que ceux requis pour les demandes de permis concernant les lignes internationales de plus de 50 kV.

Tableau 2-4 : Structure du Guide de dépôt – Électricité selon l’article 4 du Règlement de l’Office national de l’énergie concernant l’électricité visant les lignes internationales dont la tension n’excède pas 50 kV

Tableau 2-4 : Structure du Guide de dépôt – Électricité selon l’article 4 du Règlement de l’Office national de l’énergie concernant l’électricité visant les lignes internationales dont la tension n’excède pas 50 kV

Partie II
Règlement concernant l’électricité

Chapitre du Guide de dépôt

alinéas 4a) et b)

3. Information commune à toutes les demandes

alinéa 4c)

3.3 Preuve de la publication de l’avis

alinéa 4d)

5. Mobilisation

alinéas 4e) et f)

4.1 Emplacement du projet

alinéa 4g)

3.2 Demandeurs du projet

alinéa 4h)

4.2 Éléments constitutifs du projet et activités

alinéa 4i)

4.3 Incidences sur le réseau de production-transport d’électricité

alinéa 4j)

6. Évaluation des effets environnementaux et socioéconomiques

alinéas 4k) et l)

4.4 Autres autorisations requises et calendrier d’exécution du projet

Haut de la page
Date de modification :